近日,2025年多项学科竞赛结果相继揭晓,我院城乡规划专业学子的参赛作品在多项大学生科技竞赛中脱颖而出,捷报频传。







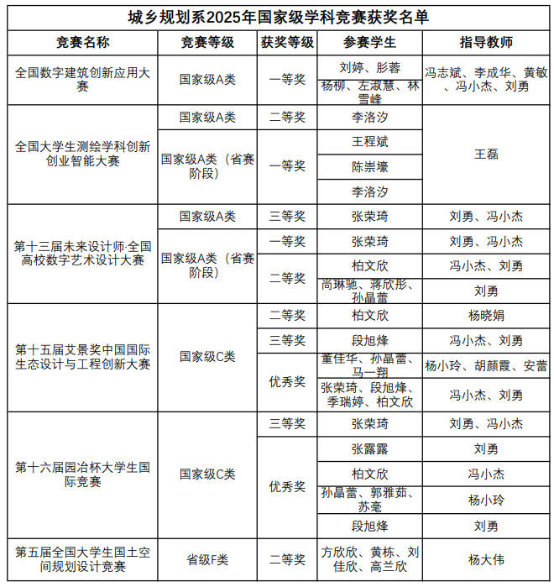
城乡规划系学子在2025年全国数字建筑创新应用大赛中获得全国一等奖两项;在2025年全国大学生测绘学科创新创业智能大赛中获得全国二等奖一项;在第十三届未来设计师·全国高校数字艺术设计大赛中获得全国三等奖一项,省赛一等奖一项,二等奖两项,冯小杰、刘勇被评为全国优秀指导教师和陕西赛区优秀指导教师;在艾景奖·第十五届中国国际生态设计与工程创新大赛中获得全国银奖一项、铜奖一项、优秀奖两项,刘勇被评为最佳指导教师;在第十六届园冶杯大学生国际竞赛中获得全国三等奖一项,优秀奖四项,建筑工程学院获得先进教育集体和优秀组织单位;在第五届全国大学生国土空间规划设计竞赛中获得二等奖一项;在陕西省城乡规划专业多校联合毕业设计中获得一等奖一项,三等奖一项。
学院历来重视学生创新思维和实践能力的培养,积极支持和鼓励师生参加各类高水平大学生学科竞赛。城乡规划系始终坚持“以赛育人、以赛促练、以赛促改”理念,以学科竞赛为抓手,积极探索多校、多人、跨专业、校企联合开展教学设计,将学科竞赛与专业教学结合,不断提升教育教学质量。以上成绩的取得是学院和城乡规划系长期注重专业建设的结果,也是学校持续深化教学改革的真实体现。未来,城乡规划系将继续注重内涵建设、加强实践教学,推动赛教深度融合,为培养更多具有创新精神和实践能力的规划设计人才贡献力量。
文/图:刘勇 审核:张治宏